16 protists from close animal relatives.
When we started only one genome among unicellular relatives of animals or fungi was sequenced. Today, there are 18 and we have produced 16 of them! We have sequenced, assembled, annotated and analyzed 16 different genomes!, from both unicellular relatives of animals and unicellular relatives of fungi.


It has been hard and challenging, but highly rewarding. Our lab has established four different model systems to understand the origin of animals! Yes, four!! From Capsaspora owczarzaki, to Corallochytrium limacisporum, and the ichthyosporeans Abeoforma whisleri, Creolimax fragrantissima, Sphaerofroma arctica and Chromosphaera perkinsii. An effort that we hope will pay back in the future of the field and in the future of a number of researchers.


6 novel emerging model systems.
3 novel taxa.
We have been involved in the description of three new species among unicellular relatives of animals and fungi: Parvularia atlantica, Chromosphaera perkinsii, and Txikispora philomaios.




Biological dark matter: identified novel clades among relatives of animals and animals.
We love diversity and we believe efforts should be done to better understand the unknown diversity. Thus, we have also explored this diversity using environmental DNA, and we have described novel molecular clades among unicellular relatives of animals and fungi and even among animals.


Evolution of eukaryotes.
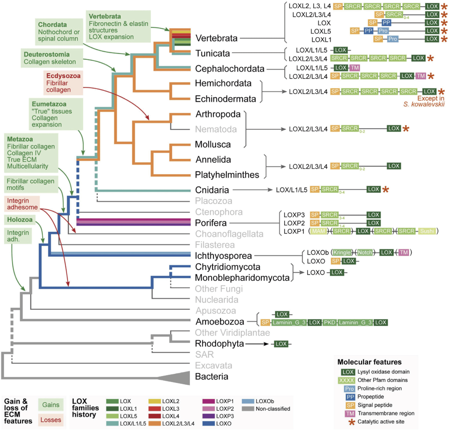
We have reconstructed the evolutionary history of several gene families from the last eukaryotic ancestor (LECA) to the different extant lineages.


A complex unicellular relative of animals.
Thanks to the new genome sequences we have been able to show that the unicellular ancestor of animals had a richer repertoire of genes involved in multicellular functions than previously though. Our data is helping shape the idea of how the unicellular-to-multicellular transition that gave rise to animals took place.


We obtained the first regulatory landscape among unicellular relatives of animals, that of the filasterean Capsaspora owczarzaki. We showed that distal regulation was probably an important animal innovation.
The first regulatory landscape among unicellular relatives of animals.


A larger and stronger community.
Following the steps of the lab of Prof. Nicole King (UC Berkeley) , we have played a key role in the expansion in the number of labs currently working with unicellular relatives, including those promoted by our lab (filastereans, ichthyosporeans, and corallochytreans). The number of labs working on these taxa has increased 5 times in the last 10 years!!




